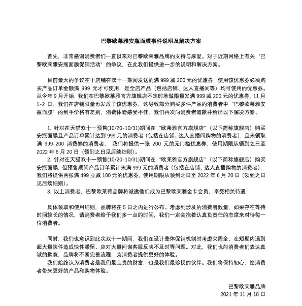
驱动中国2021年11月19日消息,18日晚间,巴黎欧莱雅官方微博再次回应欧莱雅安瓶面膜事件。
针对在天猫双十一预售(10/20-10/31)期间在“欧莱雅官方旗舰店”购买安瓶面膜且产品订单累计达到999元的消费者(包括在店铺、达人直播间购物的消费者)
且未领取满999-200消费券的消费者。将提供一张200元的无门槛优惠券。使用期限从领到之日至2022年6月20日。
针对在天猫双十一预售(10/20-10/31)期间在“欧莱雅官方旗舰店”购买安瓶面膜但预售期间产品订单累计未满999元的消费者(包括在店铺、达人直播间购物的消费者)。将提供两张满499立减100元的优恵劵,使用期限从领到之日至2022年6月20日。



