驱动中国 2019年3月21日消息 近日,腾讯与抖音、多闪针对用户昵称、头像等相关权益问题展开激烈交锋。今日,多闪官方微信公众号发布声明,称昵称、头像均由用户授权,相关权益理应归属用户。还表示,并不认同腾讯的主张。

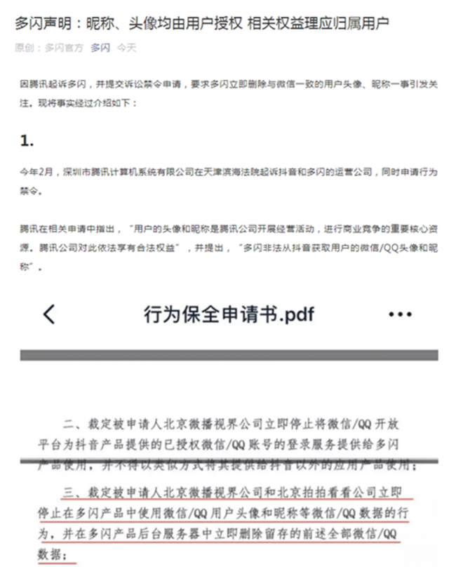
声明中,多闪详细描述了此事的经过。今年2月,深圳市腾讯计算机系统有限公司在天津滨海法院起诉抖音和多闪的运营公司,要求停止在多闪产品中使用微信/QQ用户头像和昵称,在多闪产品后台服务器中立即删除留存的全部微信/QQ数据。
3月20日,天津滨海法院正式下达禁令裁定书,支持了深圳腾讯公司主张的用户昵称、头像权益归属腾讯,但腾讯单方面撤回了要求多闪“立即删除”相关数据的要求。
声明中,多闪表示并不认同腾讯的主张,也对天津滨海法院下达的禁令表示遗憾。
此外,抖音之前也向凤凰网科技表示对法院给出的裁定结果不满意,将申请复议,并且坚定认为用户的昵称和头像属于用户,多闪的每一步都获得了用户授权。


