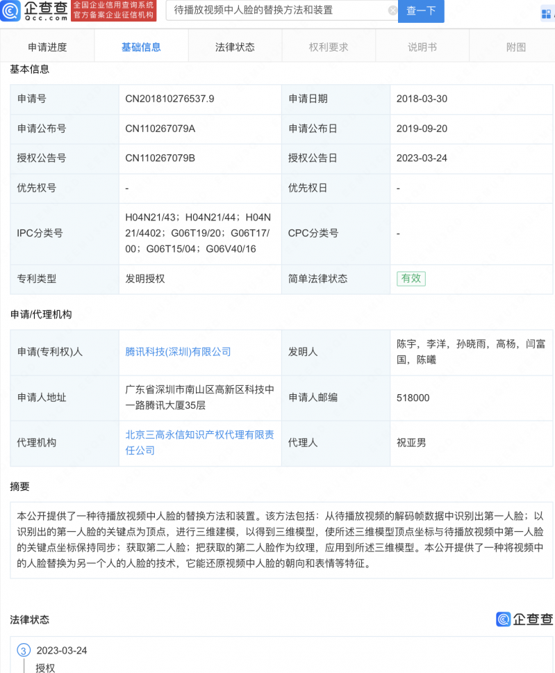
驱动中国2023年3月24日消息 企查查APP显示,近日,腾讯科技(深圳)有限公司“待播放视频中人脸的替换方法和装置”专利获授权。
企查查专利摘要显示,该方法包括:从待播放视频的解码帧数据中识别出第一人脸;以识别出的第一人脸的关键点为顶点,进行三维建模,以得到三维模型,使所述三维模型顶点坐标与待播放视频中第一人脸的关键点坐标保持同步;获取第二人脸;把获取的第二人脸作为纹理,应用到所述三维模型。本公开提供了一种将视频中的人脸替换为另一个人的人脸的技术,它能还原视频中人脸的朝向和表情等特征。

驱动中国2023年3月24日消息 企查查APP显示,近日,腾讯科技(深圳)有限公司“待播放视频中人脸的替换方法和装置”专利获授权。
企查查专利摘要显示,该方法包括:从待播放视频的解码帧数据中识别出第一人脸;以识别出的第一人脸的关键点为顶点,进行三维建模,以得到三维模型,使所述三维模型顶点坐标与待播放视频中第一人脸的关键点坐标保持同步;获取第二人脸;把获取的第二人脸作为纹理,应用到所述三维模型。本公开提供了一种将视频中的人脸替换为另一个人的人脸的技术,它能还原视频中人脸的朝向和表情等特征。
