
极光(Aurora Mobile, NASDAQ:JG)发布《2020年新资讯行业年度盘点报告》,从新资讯行业市场概览、新资讯行业发展趋势、新资讯行业用户洞察等角度深入分析新资讯行业的方方面面。
极光观点:
1. 新资讯行业概览:2020年末,新资讯行业月活维持在6亿以上,全网渗透率接近80%,新资讯平台依然为用户获取及时信息的重要渠道;其中百度APP、今日头条和腾讯新闻等头部平台保持优势地位,MAU达到亿量的级别;
2. 内容生态趋势:面对用户更加喜好“视频化”的资讯内容表达形式的趋势,头部新资讯平台持续加码布局短视频及直播内容以吸引用户注意力,同时通过扶持、孵化内容创作者以及打造核心IP来筑建自身的内容生态壁垒;
3. 服务生态趋势:新资讯用户日常倾向于使用服务类的应用,为满足用户从资讯内容到服务的一站式需求,头部新资讯平台把目光投向全场景服务生态的构建,延长用户停留时间,为平台商业变现提供丰富土壤;
4. 商业变现趋势:对于新资讯平台来说,技术手段的有效应用可以帮助平台提升广告变现的能力;但除了广告收入,头部新资讯平台已经开始利用内容生态的优势来打通电商渠道,为平台带来更高的商业价值;
5. 行业竞争趋势:近年来各领域玩家不断涌入新资讯赛道,但用户却倾向于安装更少的同类型资讯app;在行业竞争愈发激烈的环境下,用户流量将进一步向能够满足用户多元需求的头部新资讯平台集中。
一、新资讯行业市场概览
新资讯平台是以资讯分发为核心能力,融合技术手段实现个性化分发的平台
资讯平台承载着非常重要的资讯内容与信息分发功能,随着用户获取资讯的渠道愈发丰富,资讯行业已发展出新资讯和泛资讯两大类型的平台:新资讯平台是指以资讯内容分发作为产品核心能力,可通过技术手段实现个性化资讯分发的平台,以百度APP、今日头条等综合资讯平台以及腾讯新闻等商业门户平台为代表;泛资讯平台则是以资讯内容分发作为产品从属能力,如手机浏览器和社交平台等产品。

2020年新资讯行业相关融资并购大事件盘点
2020年,疫情为整个互联网行业带来了机遇与挑战,许多互联网公司选择资本操作谋求发展机会;聚焦资讯行业,如腾讯、百度、字节跳动等互联网巨头作出的一系列收购并购举措,为各家旗下的新资讯平台带来利好的发展资源;此外,一点资讯、界面·财联社等相关企业也有比较大的资本变动,未来发展将迎来新的机遇。

新资讯平台整体月活超6亿,覆盖近八成的移动网民
新资讯平台凭借内容建设、推荐机制以及内容呈现方式上的不断深度优化,极大地提升了用户获取资讯的效率与体验,因此能够持续吸引广大用户使用相关产品。2020年,新资讯行业的MAU分别在“疫情爆发”和“毕业季”两个时间段出现波峰;截止12月,行业月活仍维持在6亿以上,全网渗透率接近80%,说明新资讯平台已成为用户获取及时信息的主要渠道。

新资讯平台梯队分化显著,百度APP以超40%的渗透率位居第一
极光iAPP的数据显示,根据用户覆盖程度,目前的新资讯平台主要分为三个梯队,百度APP具有明显的用户优势,以超过40%的渗透率独自占领第一梯队,且渗透率同比有1.7个百分点的增长;腾讯新闻和今日头条则形成第二梯队,渗透率约为20%上下;其余平台为第三梯队,渗透率不足10%。

百度APP、今日头条以及腾讯新闻作为头部平台,活跃用户优势突显
极光iAPP的数据显示,目前,只有百度APP、今日头条和腾讯新闻三家新资讯平台的MAU达到亿量的级别;其中百度APP以相对明显的月活优势领先头部平台,并维持稳定的发展态势。渗透率排名top 10的其他新资讯平台,MAU基本处于千万级别;其中,新浪新闻MAU同比增长了65.1%,目前以近4千万的量级位列行业第四;其余平台的MAU均呈现不同程度的同比下降,其中以趣头条和看点快报两家平台下降最为明显,这两家平台早期采用网赚裂变营销模式快速地刺激了用户的增长,也许是过了“补贴拉新”的阶段,目前活跃用户呈现较明显的下降趋势。

二、新资讯行业发展趋势
网赚+裂变为资讯行业当前主流的用户引流模式
随着互联网媒体时代的发展,新资讯行业的用户引流模式也在不断地迭代,尤其当行业进入下半场,获客方式从应用商店推广、手机厂商预装等传统方式向更多样化的营销玩法转变,如成长激励、开发派生app、社交裂变、信息流导流等均为目前较主流的拉新用户的模式。

用户对于资讯内容的形式偏好发生改变,视频化趋势明显
近年来,用户对于图文形式的资讯内容偏好度有所减少,更多的注意力转移到短视频、长视频及直播上;其中,短视频凭借“简短有力”的特质,在整个内容产业迅速蔓延;直播则具备全时性、即时性、互动性等特点,极大地丰富了用户获取资讯的体验,同时也为平台的商业变现提供了很大的机会;在未来,随着5G技术的发展,互联网直播的体验将会有很大的提升,届时资讯+直播的形式或会抢占用户更多的注意力。

头部平台持续发力布局短视频+直播业务,满足用户不断升级的需求
近年来,短视频和直播在整个内容产业赛道上持续火热,头部新资讯平台也在不断加码布局多元化的内容表达形式,一方面有助于完善自身内容生态的建设,另一方面满足用户不断升级的资讯需求;例如,百度在2020年将泛知识直播作为发展重点,选择从“信息与知识”作为切入点布局直播业务,并且下一步将持续向泛娱乐直播以及泛知识短视频领域发力,为主平台百度APP抢占用户流量及用户时长。

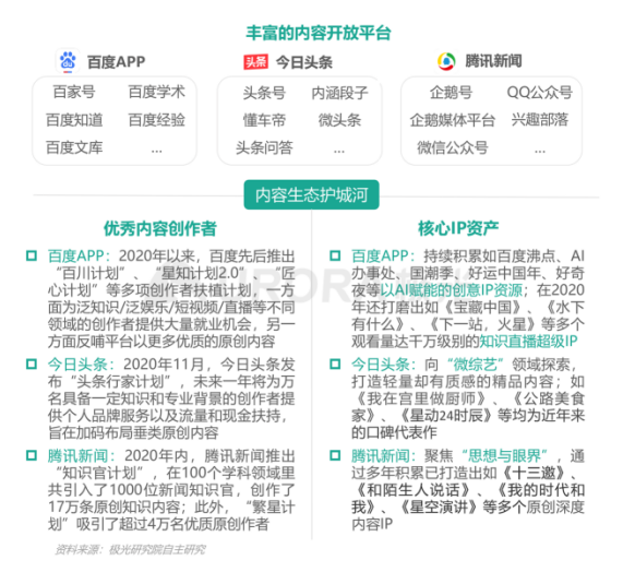
优秀创作者和IP资产成为头部新资讯平台搭建内容生态壁垒的聚焦点
随着移动互联网行业从增量市场变为存量市场,如何延长用户留存时间、刺激用户活跃成为各大玩家的考量重点;营销手段可以拉新用户、短暂刺激用户活跃,但内容才是促进用户长久留存、维持用户活跃的核心要素;尤其是用户对于内容质量的需求与日俱增,新资讯行业赛道上的选手们意识到优质内容的价值,构建内容生态圈、培养优质内容创作者以及打造核心IP资产,已然是新资讯平台当前竞争的焦点。

新资讯用户在移动端表现出较为明显的线上服务需求
结合新资讯用户群的年龄分布以及应用分类偏好来看,用户应该多为活跃于职场的80后、90后群体,是消费市场的主力军,对于旅游出行、汽车服务、房产服务等都有比较高的需求;同时,这部分用户群对于自身健康的关注度较高,因此偏好使用医疗健康相关的应用;由于对互联网的依赖程度高,他们也更倾向于在线上买药、买菜等;整体来看,新资讯用户对于服务类的应用偏好度更高。

新资讯平台打造全场景服务生态,满足用户从信息到服务的一站式需求
为了满足用户多元化的移动服务需求,新资讯平台不再局限于信息与资讯内容的分发,而是构建以资讯和信息为核心,并向休闲娱乐、健康、教育、生活服务等多元场景拓展的一站式平台;一方面满足用户在一个平台上就可以同时获取信息以及服务的闭环需求,节省切换app的时间和步骤,另一方面有利于平台自身完善生态链,延长用户的停留时间,并最终实现商业变现。

新资讯平台在内容生态优势基础上打通电商渠道,实现商业边界的扩张
新资讯行业发展到现今的阶段,许多头部新资讯平台除了广告的收入之外,还在不断探索其他的流量变现新途径,尤其是像百度APP、今日头条等具备丰富内容生态优势的头部平台,拥有足够的实力来拓宽知识与信息的变现渠道,实现优质内容的效用最大化;如百度APP在2020年开始在电商领域上试水,作出了“由资讯到带货”的商业布局战略,而且其初步的成绩也说明了,资讯搜索入口+优质内容生态+电商形成的商业闭环为内容创作者以及平台自身提供了良好的变现出口。

新资讯平台中百度APP最具广告变现能力,移动生态布局将带来更高商业价值
根据极光流量价值模型,百度APP凭借着较高的活跃用户规模以及用户使用黏性,成为目前用户流量价值最高的新资讯平台,估算出其目前的流量价值超500亿元,具备较高的广告变现能力;其次,今日头条和腾讯新闻分别以364.7亿元和128.6亿元的流量价值排在了行业的第二和第三;总体来说,头部新资讯平台在广告变现能力上已与其他平台形成了比较明显的优势对比,而近来年如百度APP等平台在内容及服务生态上的持续发力,为其带来了极大的变现潜力,未来头部平台的商业价值还将有更大的提升空间。

技术的应用为新资讯平台的广告变现价值带来更强大的驱动效应
目前资讯平台已不再是采用粗放化的广告展示模式,尤其对于新资讯平台来说,由于掌握了较高的技术水平,利用技术手段来驱动广告变现已成为主流的模式:先利用大数据技术来洞察用户当前的性格特征、消费诉求和行为偏好等,形成标签,再利用AI引擎推荐等技术,实现消费者与兴趣产品和品牌的高效匹配,还可以利用动态创意优化技术来形成交互形式的广告内容,保障用户体验的同时,吸引用户主动参与,提高品牌的曝光价值,为平台带来更多的广告变现机会。

三、新资讯行业用户洞察
新资讯平台用户群性别结构趋于平衡,近年中老年用户有所增长
近两年,整体新资讯平台的用户在性别上的分布更加趋于平衡,女性用户对于资讯的需求增长明显。另外,目前新资讯平台仍主要以35岁及以下的年轻用户所构成(占76.7%);但在近两年来,46岁及以上的用户占比从2018年的4.3%增长至2020年的11.0%,增长态势相对明显;一方面原因是智能手机在中老年人群体中的普及率在上升,另一方面是近两年资讯行业兴起的网赚裂变营销模式也吸纳了不少中老年用户。

新资讯平台高线城市用户呈小幅增长态势,内容及服务生态升级或是驱动因素
2020年,新资讯平台中仍然是低线城市用户占多数,三线及以下城市的总占比为56.7%;但是高线城市用户在近两年的占比却呈现小幅增长的态势,其中北京的占比增长最明显,其次为长沙、昆明等,用户占比增长的top 10城市多为新一线城市;近年来一些主要资讯平台在内容及服务生态上的升级,或许是促进高线城市用户增长的重要因素。

头部平台表现出不同的用户结构分布,百度APP用户圈层相对更广泛
极光iAPP的数据显示,对比三家头部新资讯平台的用户画像来看,今日头条和腾讯新闻男性用户占比更多,用户年龄层也相对更高,而百度APP则表现出性别分布更均衡且偏年轻化的用户特征,其45岁及以下三个年龄段的用户占比差距也相对较小;此外,三个平台的用户城市等级分布整体差异不明显;总的来说,三家平台中百度APP所覆盖的用户圈层相对更广泛,其近年来不断丰富的移动生态或许是吸引不同圈层用户使用平台的主要原因。

新资讯用户倾向于安装更少的同类资讯app,行业竞争愈发激烈
目前人均新资讯app安装量维持两个以上,且有近六成的用户使用不止一款新资讯类型的app,但占比相对于前两年有较明显的下降;说明近年来用户对于新资讯app的装载习惯发生变化,倾向于安装更少的同类型资讯app。2019年,网赚模式在资讯行业快速增长,因此在当时用户安装了较多的新资讯app;由于赛道玩家不断增多,呈现出同质化的趋势,在这种情况下,用户则可能更倾向于保留一款内容覆盖面广且质量优的平台,来满足日常的资讯需求,反映出资讯行业的竞争愈发激烈。

满足用户多元需求的头部平台在拥挤的赛道中突围重出
由于赛道玩家众多,大多数新资讯app在行业中都不具备独占的优势,结合用户倾向于安装更少的资讯app的趋势,新资讯行业的市场集中度将会越来越高;近年来百度在移动生态上的布局战略,赋能百度APP建立更加完善的闭环模式,能够一站式地满足用户的多元需求,在新资讯行业中拥有最高的独占率。

用户形成相对稳定的新资讯app使用习惯,“随时打开,随时看”成主要场景
在过去的一年,除去疫情的特殊因素,用户对于新资讯app的使用黏性基本呈现稳定的发展态势;平均每个活跃用户每天打开新资讯app 3次,且每天花费近40分钟在这类平台上;而在疫情爆发期间,用户对于资讯平台的需求更加明显,人均频次最高峰达到近4次,人均时长最高接近1个小时;总体来说,经过近几年的发展,新资讯app已成“高频刚需”产品。

个性化分发+丰富内容生态使新资讯平台拥有更高的用户黏性
极光iAPP的数据显示,综合人均使用频次和人均时长来看,综合资讯类的平台用户黏性相对较高;其中百度APP和今日头条的用户黏性最高,说明除了个性化资讯分发功能,丰富的内容生态也是吸引用户高频使用平台的关键因素。门户类新资讯平台总体的用户黏性不算高,其中腾讯新闻和新浪新闻由于分别在自家的社交平台(微信和微博)上有官方的媒体账号,而社交平台本身是比较受众的资讯获取渠道,因此腾讯新闻和新浪新闻的独立应用端尽管活跃用户量级较高,但整体用户黏性不高。

报告说明
1.数据来源
1)极光 (Aurora Mobile, NASDAQ:JG),源于极光云服务平台的行业数据采集及极光iAPP平台针对各类移动应用的长期监测,并结合大样本算法开展的数据挖掘和统计分析;2)极光调研数据,通过极光调研平台进行网络调研;3)其他合法收集的数据。以上均系依据相关法律法规,经用户合法授权采集数据,同时经过对数据脱敏后形成大数据分析报告。
2.数据周期
报告整体时间段:2018年1月-2020年12月。
3.数据指标说明
具体数据指标请参考各页标注。
4.免责声明
极光JIGUANG所提供的数据信息系依据大样本数据抽样采集、小样本调研、数据模型预测及其他研究方法估算、分析得出。由于统计分析领域中的任何数据来源和技术方法均存在局限性,极光JIGUANG也不例外。极光JIGUANG依据上述方法所估算、分析得出的数据信息仅供参考,极光JIGUANG不对上述数据信息的精确性、完整性、适用性和非侵权性做任何保证。任何机构或个人援引或基于上述数据信息所采取的任何行动所造成的法律后果均与极光JIGUANG无关,由此引发的相关争议或法律责任皆由行为人承担。
5.报告其他说明
极光数据研究院后续将利用自身的大数据能力,对各领域进行更详尽的分析解读和商业洞察,敬请期待。
6.版权声明
本报告为极光JIGUANG所作,报告中所有的文字、图片、表格均受相关的商标和著作权的法律所保护,部分内容采集于公开信息,所有权为原著作者所有。未经本公司书面许可,任何组织和个人不得以任何形式复制或传递。任何未经授权使用本报告的相关商业行为都将违反《中华人民共和国著作权法》和其他法律法规的规定。
关于极光
极光(Aurora Mobile,纳斯达克股票代码:JG)成立于2011年,是中国领先的开发者服务提供商,专注于为开发者提供稳定高效的消息推送、一键认证以及流量变现等服务,助力开发者的运营、增长与变现。同时,极光的行业应用已经拓展至市场洞察、金融风控与商业地理服务,助力各行各业优化决策、提升效率。


